97国际

英文 English 法文 Fran?ais 西班牙文 Espa?ol 俄文 Russian

PVC-U雨排水管材管件

修建排水?

PVC-U雨排水管材管件


分享:
产品先容

PVC-U雨排水管材管件-01.jpg

规格参数

PVC-U雨排水管材管件-改标准.jpg

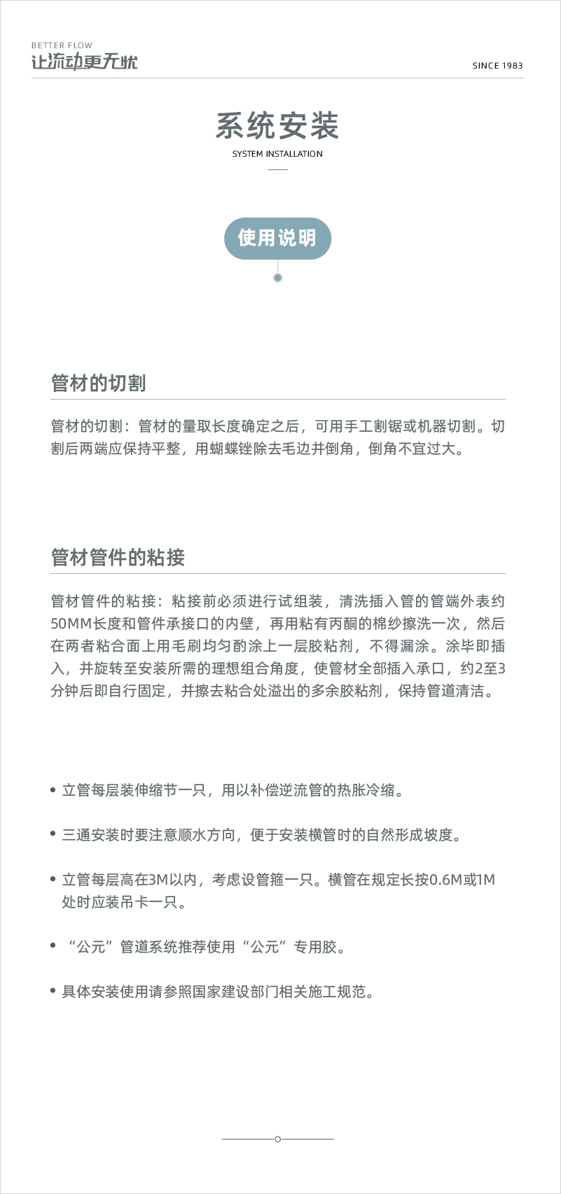
装置事项

PVC-U雨排水管材管件-03.jpg

产品手册
文件名称
上传日期
下载
网站地图